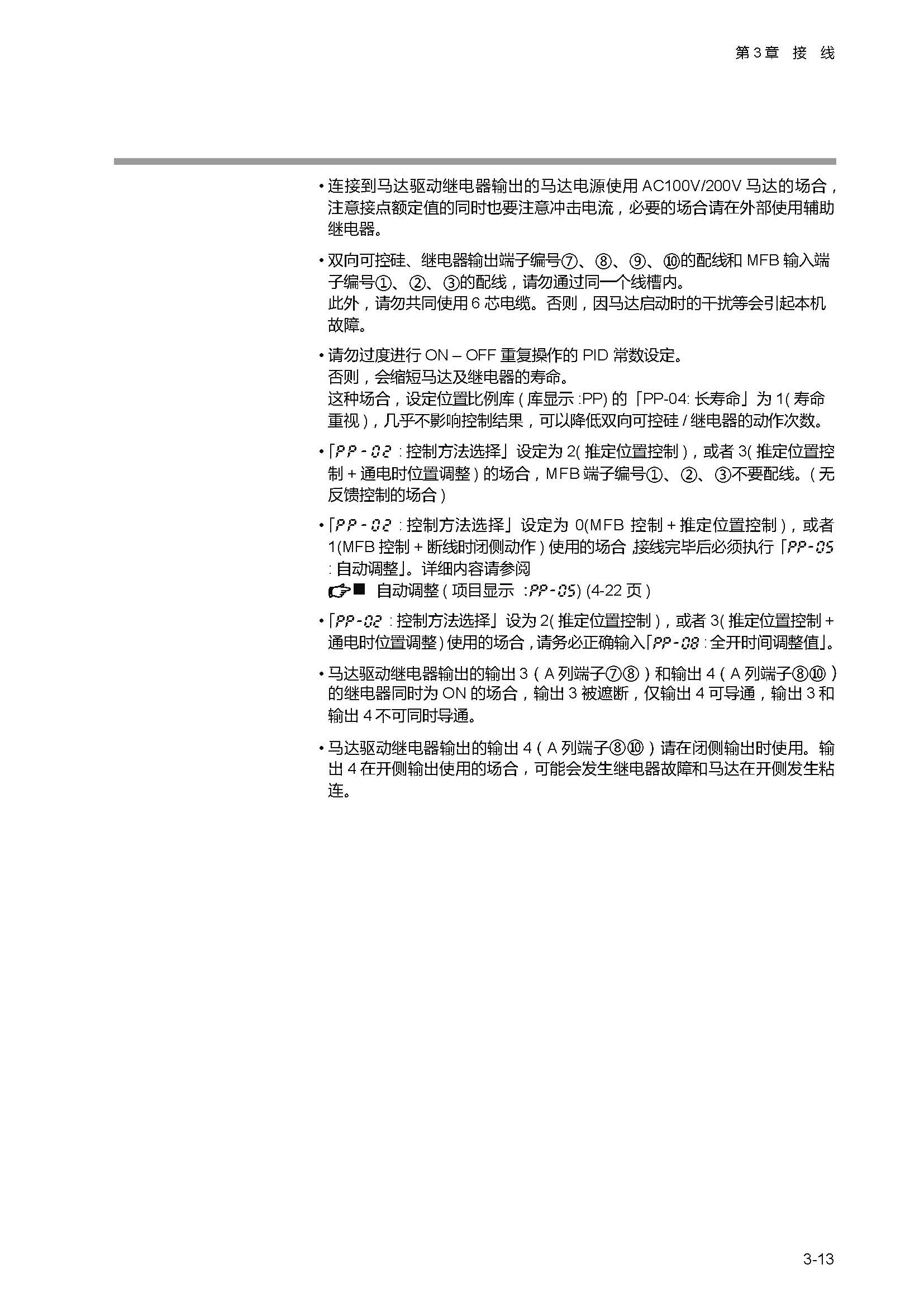
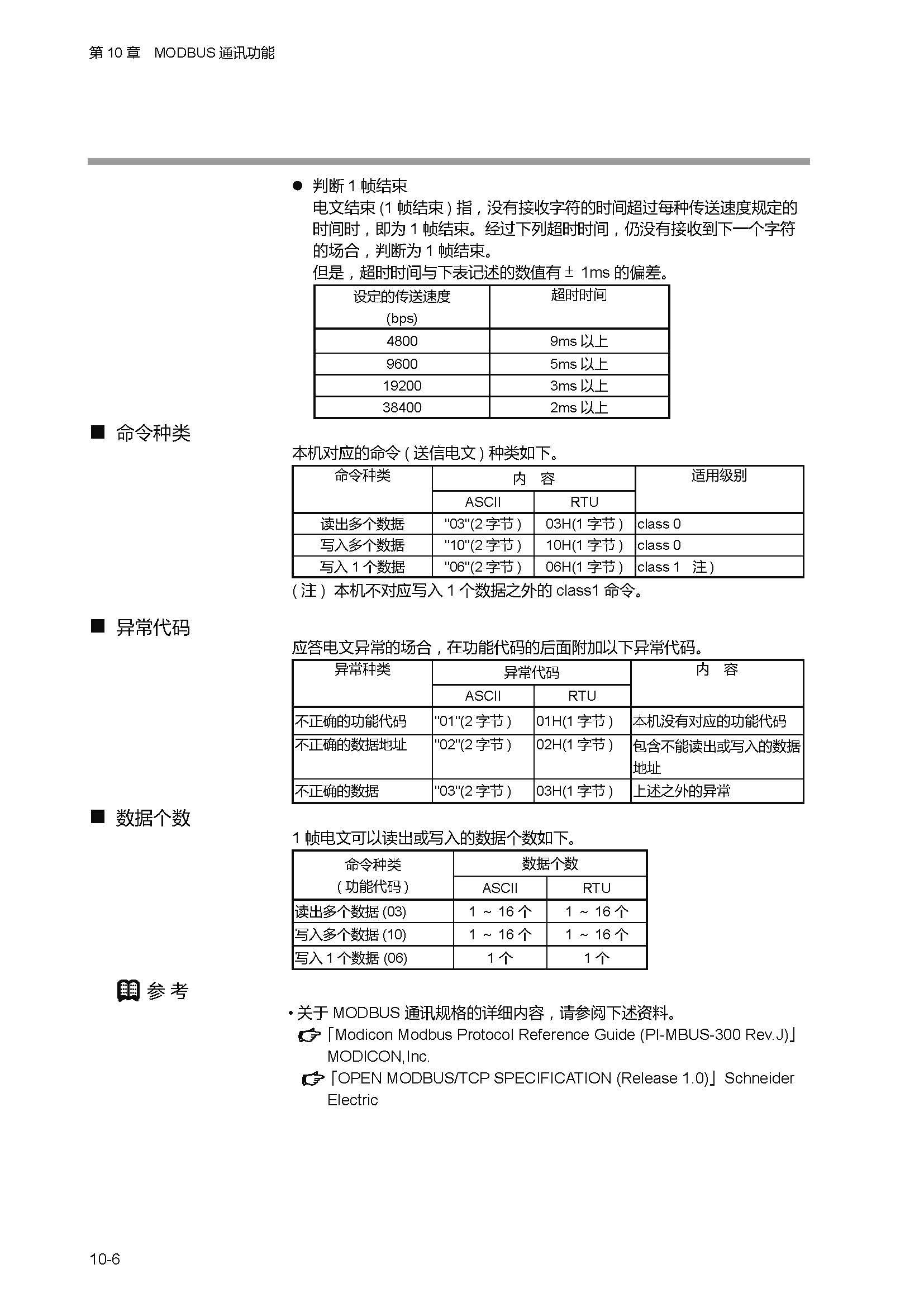
数字显示调节器SDC46使用说明书(详细篇)
本使用说明书中记述了正确安全使用SDC45/46 的必要事项,对于承担使用 SDC45/46 的操作盘、装置的设计、维护的工作人员 , 请务必在阅读理解本书的基础上使用,此外,本使用说明书不只在安装时 ,在维护和故障维修时也是必不可少的,请常备此手册以供参考。
立即咨询
联系热线 15922120813
资讯中心
- ASCO™ 353K系列防爆脉冲阀,节能减排实力派! 2025-06-16
- 新品上市 | 数字式质量流量控制器 型号F4Q 500L/min产品正式开售! 2025-06-09
- 使用ProMinent进行泳池水处理:精确、数字化且简单 2025-06-09
- ProMinent beta /X新一代机械隔膜计量泵 2025-06-09
- abb阀门定位器是哪个国家的? 2024-01-05
- ABB阀门定位器的参数设置 2024-01-05
- 如何维修萨姆森阀门定位器? 2024-01-05
- 萨姆森阀门定位器常见的故障代码 2024-01-05
- 萨姆森(Samson)阀门定位器的自整定步骤 2024-01-05
- 萨姆森阀门定位器的调试步骤 2024-01-05




























































































































































































































































































































































































