 
   
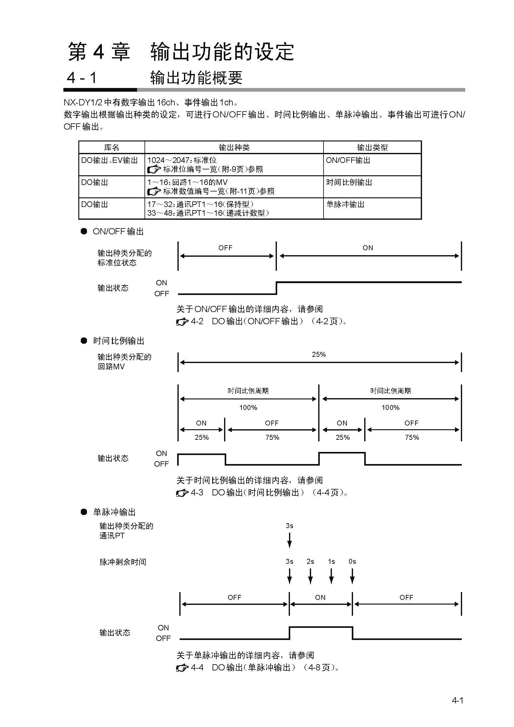
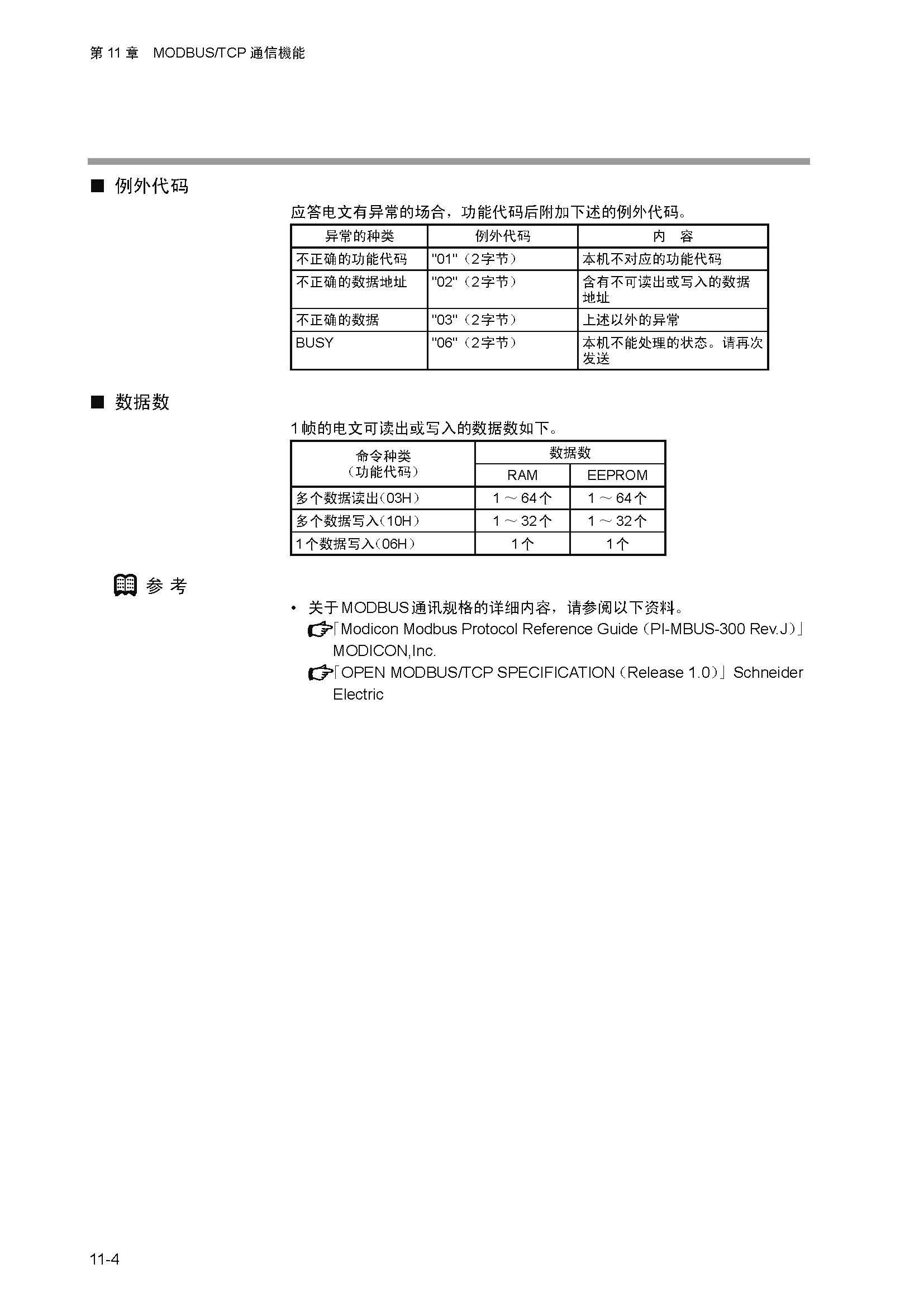
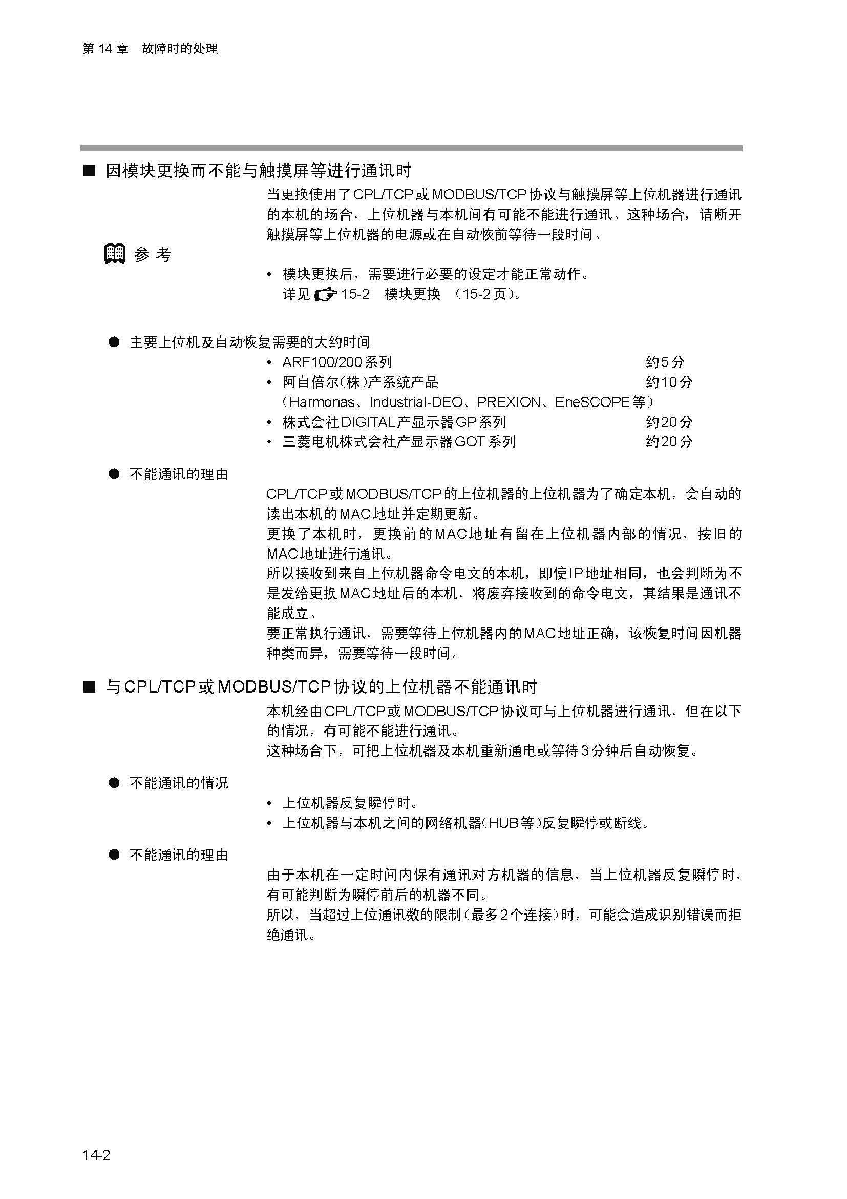
              计装网络模块NX-DY1/2使用说明书(功能说明篇)
本使用说明书记载了正确安全地使用NX- DY1/2的必要事项,对于承担使用 NX-DY1/2 的操作盘、装置的设计、维护的工作人员,请务必仔细阅读,并在理解的基础上使用本机,此外,本使用说明书不只在安装时,在维护、故障维修时也是必不可少的,请常备此手册以供参考。
 立即咨询
                
             联系热线 15922120813 
              资讯中心
- ASCO™ 353K系列防爆脉冲阀,节能减排实力派! 2025-06-16
- 新品上市 | 数字式质量流量控制器 型号F4Q 500L/min产品正式开售! 2025-06-09
- 使用ProMinent进行泳池水处理:精确、数字化且简单 2025-06-09
- ProMinent beta /X新一代机械隔膜计量泵 2025-06-09
- abb阀门定位器是哪个国家的? 2024-01-05
- ABB阀门定位器的参数设置 2024-01-05
- 如何维修萨姆森阀门定位器? 2024-01-05
- 萨姆森阀门定位器常见的故障代码 2024-01-05
- 萨姆森(Samson)阀门定位器的自整定步骤 2024-01-05
- 萨姆森阀门定位器的调试步骤 2024-01-05
 
 

 
 




























































































































































































































































































































































 
 



